登录
|
免费注册
快易购首页
|
技术文库
|
行业动态
|
数据上传
|
创客窝
网站导航
|
联系客服
|
应用与设计
应用与设计
请输入需要搜索的应用
Circuit Collections
宽带数字可编程增益放大器
Analog
下载资料
详情介绍
概览
产品详情
产品详情
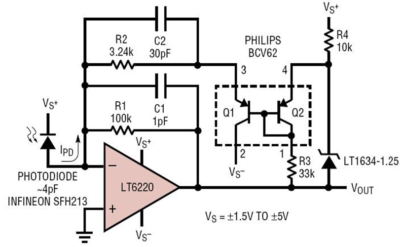
<img src='http://www.analog.com/-/media/analog/en/circuit-collections-images/ltc/52-circuit-1.jpg?la=en&w=435' alt='Stepped Gain Photodiode Amplifier'>
分步增益光电二极管放大器
相关分类
放大器
相关产品
LT6220
参考资料
查看全部 (1)
LT Journal (1)
LT Journal
(1)
Sep 2003 Low Voltage Amplifiers Give Choice of Accuracy or Speed
相关型号
相关型号
制造商
描述
LTC6241
Analog
双单通道、18MHz、低噪声、轨至轨输出、CMOS 运算放大器