登录
|
免费注册
快易购首页
|
技术文库
|
行业动态
|
数据上传
|
创客窝
网站导航
|
联系客服
|
应用与设计
应用与设计
请输入需要搜索的应用
Circuit Collections
宽共模范围 10x 增益仪表放大器
Analog
下载资料
详情介绍
数据手册
1
查看全部
概览
产品详情
产品详情
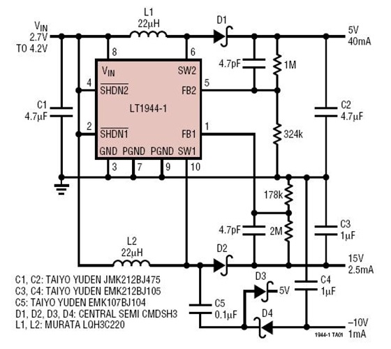
<img src='http://www.analog.com/-/media/analog/en/circuit-collections-images/ltc/118-circuit-1.jpg?la=en&w=435' alt='Triple Output Power Supply (5V, 15V, -10V) for LCD Displays'>
相关分类
电源管理
LCD/CCD/OLED 偏置
内部开关电源升压
相关产品
LT1944-1
文档
查看全部 (1)
数据手册 (1)
数据手册
(1)
PDF
147.00K
LT1944-1: Dual Micropower Step-Up DC/DC Converter Data Sheet
相关型号
相关型号
制造商
描述
LTC6090
Analog
140V CMOS 轨至轨输出、pA 输入电流运放