应用与设计

LTM8050 12Vout/2A μModule 稳压器

详情介绍
  • Peak Power Tracking Buck Solar Charger Maximizes Efficiency
Peak Power Tracking Buck Solar Charger Maximizes Efficiency

概览

产品详情

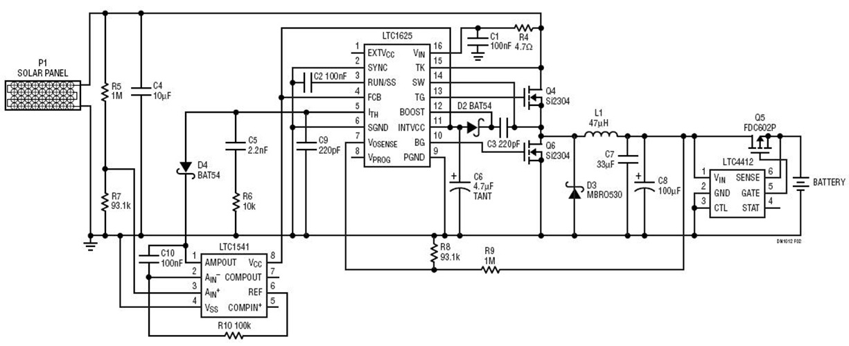
Peak Power Tracking Buck Solar Charger Maximizes Efficiency

作为边远地区的一种实用型发电方式,太阳能电池板日益受到人们的欢迎。不过,尽管在技术上取得了改进,但太阳能电池板的价格依然昂贵。其成本大部分来自于电池板本身,电池板的尺寸 (因而也包括成本) 会随着所需功率输出的增加而增加。为了实现外形尺寸最小和最具成本效益的解决方案,最大限度地提升电池板的性能是很重要的。 该电路是一个开关模式充电器,基于异常高效的 LTC1625 No R SENSE 同步降压型控制器。此电路被置于太阳能电池板和电池之间,用于调节电池浮动电压。基于 LTC1541 的附加控制环路强制充电器工作于最大电池板功率点。效率的这种提高缩减了所需的电池板尺寸,从而降低了总体解决方案的成本。