登录
|
免费注册
快易购首页
|
技术文库
|
行业动态
|
数据上传
|
创客窝
网站导航
|
联系客服
|
应用与设计
应用与设计
请输入需要搜索的应用
Circuit Collections
LTM4627 3.3V/10A 设计
Analog
下载资料
详情介绍
数据手册
1
查看全部
概览
产品详情
产品详情
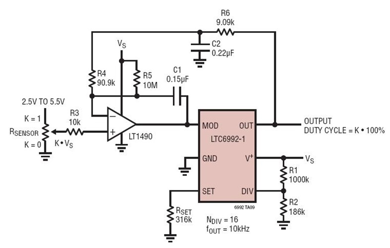
<img src='http://www.analog.com/-/media/analog/en/circuit-collections-images/ltc/317-circuit-1.jpg?la=en&w=435' alt='Ratiometric Sensor to Pulse Width, Non-Inverting Response'>
LTC6992 是一款硅振荡器,具有一种易用的模拟电压控制型脉宽调制 (PWM) 功能。LTC6992 隶属于 TimerBlox 通用型硅定时器件系列。单个电阻器 R
SET
负责设置 LTC6992 的内部主振荡器频率。输出频率由该主振荡器和一个内部分频器 NDIV 来决定 (可编程至从 1 至 16384 的 8 个设定值)。在 MOD 引脚上施加一个 0V 至 1V 的电压以设定占空比。
相关分类
时钟与定时
TimerBlox
相关产品
LTC6992-1
文档
查看全部 (1)
数据手册 (1)
数据手册
(1)
PDF
528.00K
LTC6992-1: TimerBlox: Voltage-Controlled Pulse Width Modulator (PWM) Data Sheet
相关型号
相关型号
制造商
描述
LTM4627
Analog
15A、DC/DC μModule 稳压器