登录
|
免费注册
快易购首页
|
技术文库
|
行业动态
|
数据上传
|
创客窝
网站导航
|
联系客服
|
应用与设计
应用与设计
请输入需要搜索的应用
Circuit Collections
LTM4637 具四相操作的1.2V/80A 均流
Analog
下载资料
详情介绍
概览
产品详情
产品详情
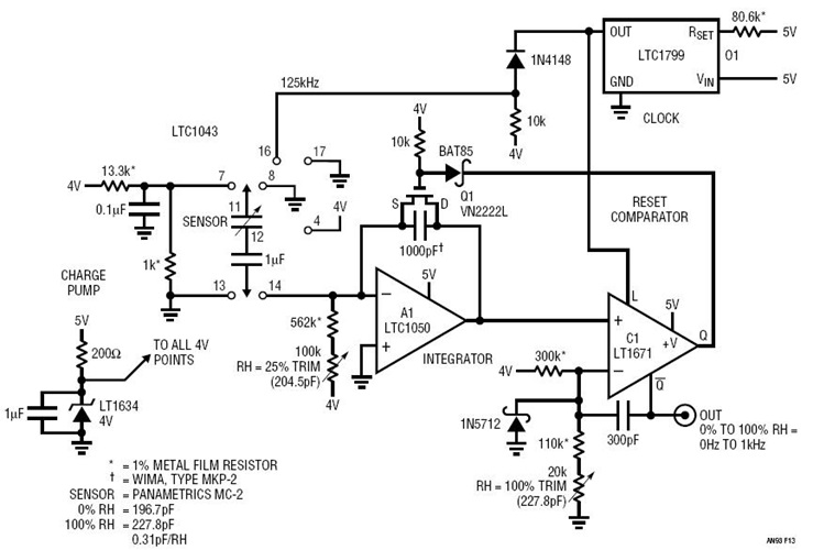
<img src='http://www.analog.com/-/media/analog/en/circuit-collections-images/ltc/392-circuit-1.jpg?la=en&w=435' alt='Relative Humidity Sensor Digitizer-Charge Pump Based'>
湿度计数字转换器具有 0.3% 的准确度,但传感器必须处于离地浮置状态。湿度传感器决定了每个充电泵周期中输送至 A1 积分器的电荷量。最终形成的 A1 输出斜坡由电平触发的 C1 通过 Q1 来复位。在 C1 获取的输出频率随湿度而改变。
相关分类
时钟与定时
硅振荡器
相关产品
LTC1050
LTC1799
LT1671
文档
查看全部 (1)
应用笔记 (1)
应用笔记
(1)
PDF
1.00M
AN93 - Instrumentation Applications for a Monolithic Oscillator: A Clock for All Reasons
相关型号
相关型号
制造商
描述
LTM4637
Analog
20A DC/DC μModule 降压型稳压器
LTC6902
Analog
具扩频频率调制功能的多相振荡器