登录
|
免费注册
快易购首页
|
技术文库
|
行业动态
|
数据上传
|
创客窝
网站导航
|
联系客服
|
应用与设计
应用与设计
请输入需要搜索的应用
Circuit Collections
LTM4627 1.2V、60A、电流均分和 4相操作
Analog
下载资料
详情介绍
概览
产品详情
产品详情
<img src='http://www.analog.com/-/media/analog/en/circuit-collections-images/ltc/18-circuit-1.jpg?la=en&w=435' alt='LVDT Signal Conditioning'>
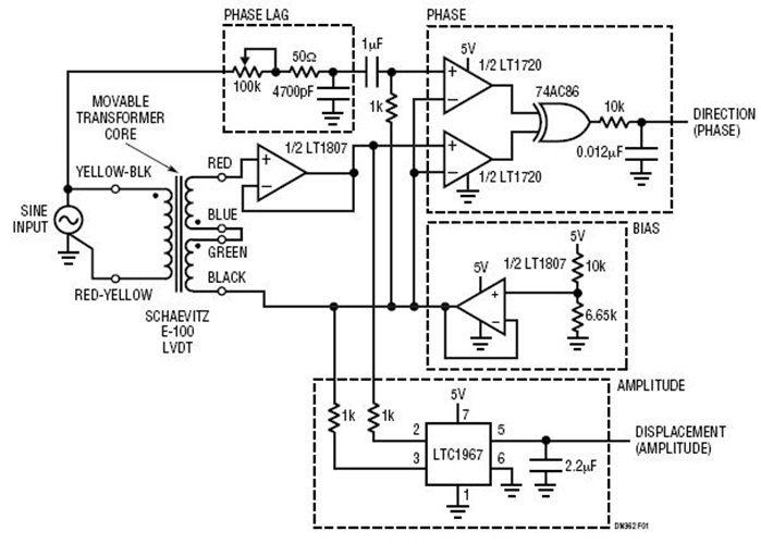
LVDT 变压器由一个固定频率正弦波来激励。可动磁芯的位移距离将改变变压器输出的幅度,后者由 LT1967 真正 RMS 转换器转换为一个 DC 电压。磁芯移动的方向由正弦波的相移来指示,并利用一个简单的相位比较器电路来检测。
相关分类
线性产品
RMS-DC转换器
相关产品
ltc1967
LT1807
LT1720
参考资料
查看全部 (1)
Design Notes (1)
Design Notes
(1)
DN362 - 采用直接 RMS 至 DC 转换的精准 LVDT 信号调理
相关型号
相关型号
制造商
描述
LTM4627
Analog
15A、DC/DC μModule 稳压器
LTC6902
Analog
具扩频频率调制功能的多相振荡器