登录
|
免费注册
快易购首页
|
技术文库
|
行业动态
|
数据上传
|
创客窝
网站导航
|
联系客服
|
应用与设计
应用与设计
请输入需要搜索的应用
Circuit Collections
可编程增益放大器 (单电源)
Analog
下载资料
详情介绍
数据手册
EN
1
查看全部
概览
产品详情
产品详情
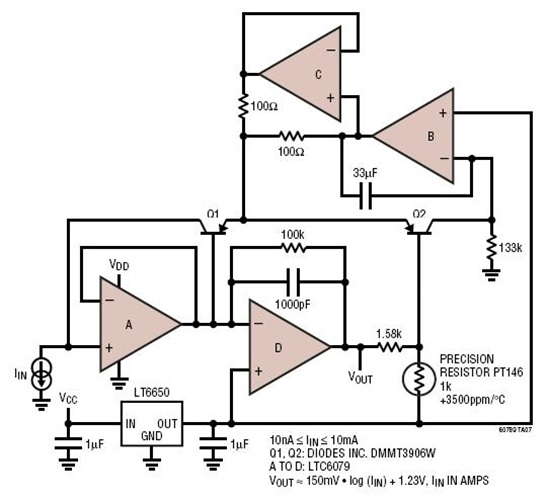
<img src='http://www.analog.com/-/media/analog/en/circuit-collections-images/ltc/13-circuit-1.jpg?la=en&w=435' alt='Eight Decade Current Sensing Log Amplifier'>
CMOS 放大器的 pA 级低偏置电流使其成为高输入阻抗电流检测应用的合适之选。通过利用晶体管基极-发射极电压与其集电极电流之间的对数关系,可以将一个非常宽的测量输入电流范围转换为一个电压。在本电路中,输入电流可横跨 6 个数位级 (从 10nA 至 10mA)。正温度系数电阻器负责补偿对数晶体管比例因子系数 (kT/q) 的 0.3%/℃ 温度系数。
相关分类
放大器
精密放大器 (Vos<1mV且TCVos<2uV/C)
相关产品
LTC6079
文档
查看全部 (1)
数据手册 (1)
数据手册
(1)
PDF
503.00K
LTC6078: 微功率精准、双路 CMOS 轨至轨输入/输出放大器 数据手册
相关型号
相关型号
制造商
描述
LT1079
Analog
微功率、四路、单电源、精准运算放大器