登录
|
免费注册
快易购首页
|
技术文库
|
行业动态
|
数据上传
|
创客窝
网站导航
|
联系客服
|
应用与设计
应用与设计
请输入需要搜索的应用
Circuit Collections
LTM4630 36A、1.2V 输出 DC/DC uModule 稳压器
Analog
下载资料
详情介绍
数据手册
1
查看全部
概览
产品详情
产品详情
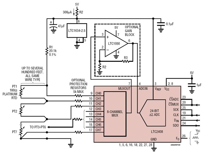
<img src='http://www.analog.com/-/media/analog/en/circuit-collections-images/ltc/215-circuit-1.jpg?la=en&w=435' alt='Measuring Seven RTD Temperatures with One Reference Resistor and One Reference Current'>
LTC2408 是一款 8 通道 2.7V 至 5.5V 微功率 24 位 A/D 转换器,具有一个集成型振荡器、4ppm INL 和 0.3ppm RMS 噪声。该器件采用ΔΣ技术,并提供了适合多路复用应用的单周期数字滤波器稳定时间 (无延迟)。在通道改变之后的第一个转换始终是有效的。通过单个引脚可将 LTC2408 配置为在 50Hz 或 60Hz ±2% 的频率下实现优于 110dB 抑制能力,或者,也可采用一个外部振荡器对其进行驱动,以获得一个用户定义的 1Hz 至 120Hz 的抑制频率。内部振荡器不需要外部频率设定组件。
相关分类
模数转换器
精密ADC (≤ 10MSPS)
相关产品
ltc2408
LTC1050
LT1634
文档
查看全部 (1)
数据手册 (1)
数据手册
(1)
PDF
365.00K
LTC2404/LTC2408: 4-/8-Channel 24-Bit µPower No Latency ∆Σ
TM
ADCs Data Sheet
相关型号
相关型号
制造商
描述
LTM4630
Analog
双输出 18A 或单输出 36A DC/DC μModule 稳压器