登录
|
免费注册
快易购首页
|
技术文库
|
行业动态
|
数据上传
|
创客窝
网站导航
|
联系客服
|
应用与设计
应用与设计
请输入需要搜索的应用
Circuit Collections
三通道集成型多路复用器和线路驱动器
Analog
下载资料
详情介绍
概览
产品详情
产品详情
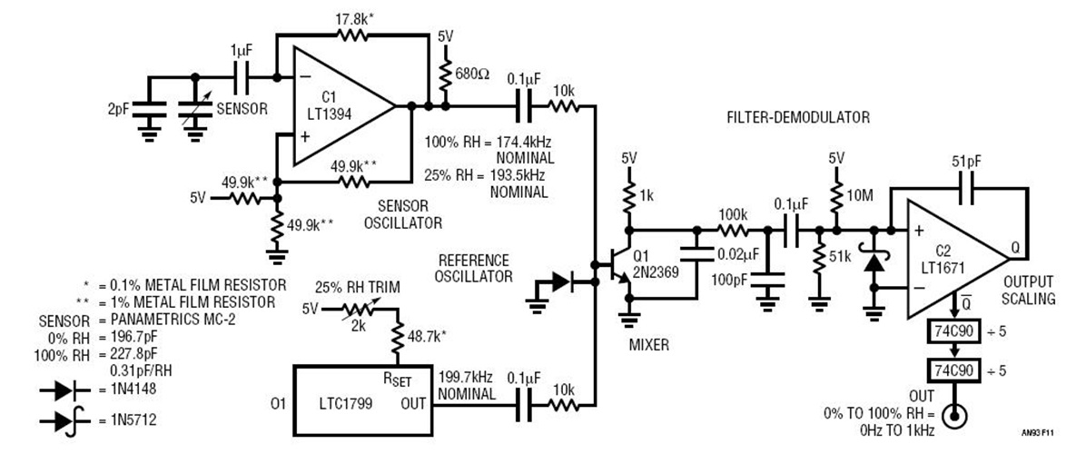
<img src='http://www.analog.com/-/media/analog/en/circuit-collections-images/ltc/391-circuit-1.jpg?la=en&w=435' alt='Relative Humidity Sensor Digitizer-Hetrodyne Based'>
基于外差的湿度换能器数字转换器具有接地传感器,2% 的准确度。容性感测湿度计使湿度相关振荡器 (C1) 相对于稳定振荡器 O1 拍频。差频由 Q1 进行解调,并在 C2 上转换为脉冲形式。针对 0kHz 至 1kHz 的计数器比例输出 = 0% 至 100% 的相对湿度。
相关分类
时钟与定时
硅振荡器
相关产品
LT1394
LTC1799
LT1671
文档
查看全部 (1)
应用笔记 (1)
应用笔记
(1)
PDF
1.00M
AN93 - Instrumentation Applications for a Monolithic Oscillator: A Clock for All Reasons
相关型号
相关型号
制造商
描述
LT6555
Analog
650MHz Gain of 2 Triple 2:1Video Multiplexer