应用与设计

可从 3.3V 输入产生 2.5V 输出的单个超级电容器充电器

详情介绍

概览

产品详情

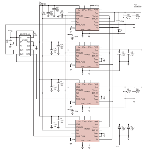
LTM4627是一款完整的15A 输出、高效率、开关模式 DC/DC 电源。封装中内置了开关控制器、功率FET、电感器和补偿组件。LTM4627 可在一个 4.5V 至 20V 的输入电压范围内运作,支持一个 0.6V 至 5V 的输出电压范围 (由单个外部电阻器来设定)。仅需少量的输入和输出电容器。

1.2V, 60A, Current Sharing with 4-Phase Operation