登录
|
免费注册
快易购首页
|
技术文库
|
行业动态
|
数据上传
|
创客窝
网站导航
|
联系客服
|
应用与设计
应用与设计
请输入需要搜索的应用
Circuit Collections
具分离的充电/放电输出的双向电流检测电路
Analog
下载资料
详情介绍
概览
产品详情
产品详情
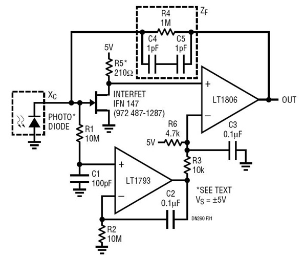
<img src='http://www.analog.com/-/media/analog/en/circuit-collections-images/ltc/48-circuit-1.jpg?la=en&w=435' alt='Ultralow Noise, 2.4GHz Gain Bandwidth Large-Area Photodiode Amplifier'>
超低噪声、2.4GHz 增益带宽大面积光电二极管放大器
相关分类
放大器
相关产品
LT1806
参考资料
查看全部 (1)
Design Notes (1)
Design Notes
(1)
DN254 - LT1806: 325MHz Low Noise Rail-to-Rail SOT-23 Op Amp Saves Board Space
相关型号
相关型号
制造商
描述
LTC6102
Analog
精准零漂移电流检测放大器