登录
|
免费注册
快易购首页
|
技术文库
|
行业动态
|
数据上传
|
创客窝
网站导航
|
联系客服
|
应用与设计
应用与设计
请输入需要搜索的应用
Circuit Collections
采用 7.5V 至 36V 输入的 2.65V/1.2A 输出超级电容器充电电路
Analog
下载资料
详情介绍
数据手册
1
查看全部
概览
产品详情
产品详情
<img src='http://www.analog.com/-/media/analog/en/circuit-collections-images/ltc/492-circuit-1.jpg?la=en&w=435' alt='Thermocouple Thermometer with Cold Junction Compensation'>
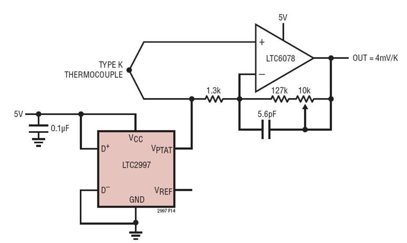
LTC2997 是一款高准确度模拟输出温度传感器。该器件可将一个外部传感器的温度或其自身的温度转换为一个模拟电压输出。一种内置算法能够消除 LTC2997 与传感器二极管之间的串联电阻所引起的误差。
相关分类
放大器
精密放大器 (Vos<1mV且TCVos<2uV/C)
低噪声放大器
射频和微波
低噪声放大器
MEMS
温度传感器和控制器件
相关产品
LTC2997
LTC6078
文档
查看全部 (1)
数据手册 (1)
数据手册
(1)
PDF
181.00K
LTC2997: Remote/Internal Temperature Sensor Data Sheet
相关型号
相关型号
制造商
描述
LT3663
Analog
具输出电流限制功能的 1.2A 降压型开关稳压器