登录
|
免费注册
快易购首页
|
技术文库
|
行业动态
|
数据上传
|
创客窝
网站导航
|
联系客服
|
应用与设计
应用与设计
请输入需要搜索的应用
Circuit Collections
高速 RGB 至 YPBPR 转换器
Analog
下载资料
详情介绍
数据手册
1
查看全部
概览
产品详情
产品详情
<img src='http://www.analog.com/-/media/analog/en/circuit-collections-images/ltc/96-circuit-1.jpg?la=en&w=435' alt='12V Input to 5V Outputs High Peak-Power & Backup Supply using Two Supercapacitors with Input Voltage Monitoring'>
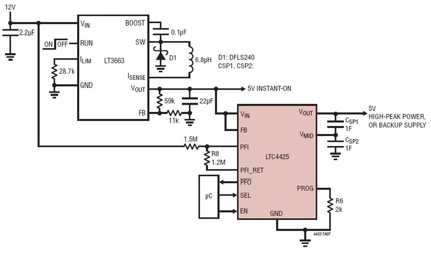
LTC4425 是一款恒定电流 / 恒定电压线性充电器,专为从一个锂离子 / 锂聚合物电池、一个 USB 端口或一个 2.7V 至 5.5V 电流限制电源对一个两节超级电容器电池组进行充电而设计。该器件起一个理想二极管的作用,并具有一个极低的 50mΩ 接通电阻,从而使其成为高峰值功率 / 低平均功率应用的合适之选。LTC4425 能够以一个恒定充电电流将输出电容器充电至一个外部设置的输出电压 (在 LDO 模式),或者运用一种智能充电电流模式将输出电容器充电至 V
IN
(在标准模式) 以限制浪涌电流,直到 V
IN
至 V
OUT
之差少于 250mV 为止。此外,也可把 LTC4425 设定以将输出电压箝位于 4.9V 或 5.4V。
相关分类
电源管理
超级电容器充电器
相关产品
LTC4425
LT3663
文档
查看全部 (1)
数据手册 (1)
数据手册
(1)
PDF
644.00K
LTC4425: Linear SuperCap Charger with Current-Limited Ideal Diode and V/I Monitor Data Sheet
相关型号
相关型号
制造商
描述
LT1395
Analog
单路 400MHz 电流反馈放大器
LT6559
Analog
采用 3mm x 3mm QFN 封装的低成本 5V/±5V 300MHz 三路视频放大器