登录
|
免费注册
快易购首页
|
技术文库
|
行业动态
|
数据上传
|
创客窝
网站导航
|
联系客服
|
应用与设计
应用与设计
请输入需要搜索的应用
Circuit Collections
可提供 5V/6mA 输出并持续 9.6s 的超级电容器后备电源
Analog
下载资料
详情介绍
数据手册
EN
1
查看全部
概览
产品详情
产品详情
<img src='http://www.analog.com/-/media/analog/en/circuit-collections-images/ltc/12-circuit-1.jpg?la=en&w=435' alt='40nVpp Noise, 0.05uV/C Drift, Chopped FET Amplifier'>
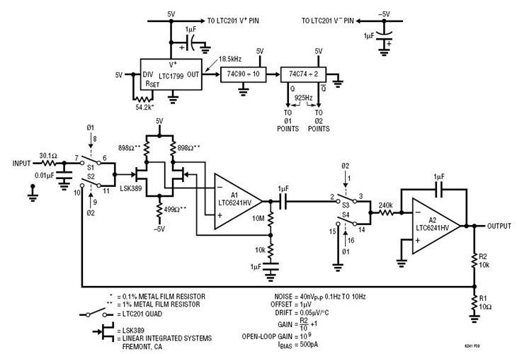
对于那些非常高精准度的低频应用而言,对 DC 输入信号进行斩波以产生一个 AC 信号、而后对该信号进行同步解调以恢复 DC 值,可以消除所用组件的全部静态 DC 误差。这是一个高增益 (AV = 1001) 示例,具有超卓的低失调电压和温度漂移特性以及适合于要求苛刻的换能器 (例如:那些在高分辨率衡器和磁探测线圈中使用的换能器) 的非常低噪声。
相关分类
放大器
低噪声放大器
零漂移放大器
射频和微波
低噪声放大器
相关产品
LTC6241
LTC1799
文档
查看全部 (1)
数据手册 (1)
数据手册
(1)
PDF
607.00K
LTC6241: 双单通道、18MHz、低噪声、轨至轨输出、CMOS 运算放大器 数据手册
相关型号
相关型号
制造商
描述
LT1316
Analog
具可编程峰值电流限值的微功率 DC/DC 转换器