登录
|
免费注册
快易购首页
|
技术文库
|
行业动态
|
数据上传
|
创客窝
网站导航
|
联系客服
|
应用与设计
应用与设计
请输入需要搜索的应用
Circuit Collections
具软起动功能、用于 CCD 成像器和一个 OLED 显示屏的驱动器
Analog
下载资料
详情介绍
数据手册
1
查看全部
概览
产品详情
产品详情
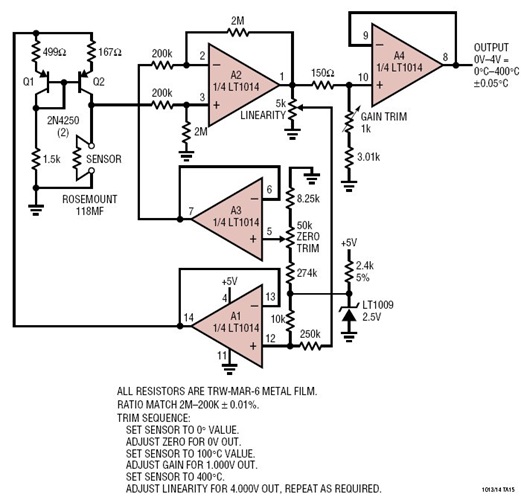
<img src='http://www.analog.com/-/media/analog/en/circuit-collections-images/ltc/198-circuit-1.jpg?la=en&w=435' alt='5V Powered, Linearized Platinum RTD 0°C to 400°C ±0.05°C Signal Conditioner'>
LT1014 是首款能够对采用业界标准的 14 引脚 DIP LM324 / LM348 / OP-11 / 4156 引脚配置的设计直接进行升级的精准四通道运算放大器。与单通道运算放大器相比,它不再需要牺牲性能指标,同时节省了板级空间和成本。
相关分类
放大器
精密放大器 (Vos<1mV且TCVos<2uV/C)
相关产品
LT1014
文档
查看全部 (1)
数据手册 (1)
数据手册
(1)
PDF
559.00K
LT1013/LT1014: Quad Precision Op Amp (LT1014) Dual Precision Op Amp (LT1013) Data Sheet
相关型号
相关型号
制造商
描述
LT3587
Analog
高电压单片式负输出和双通道升压转换器