登录
|
免费注册
快易购首页
|
技术文库
|
行业动态
|
数据上传
|
创客窝
网站导航
|
联系客服
|
应用与设计
应用与设计
请输入需要搜索的应用
Circuit Collections
在 0°C 至 100°C 范围内具 ±0.025°C 准确度的线性化铂电阻温度计
Analog
下载资料
详情介绍
数据手册
1
查看全部
概览
产品详情
产品详情
<img src='http://www.analog.com/-/media/analog/en/circuit-collections-images/ltc/227-circuit-1.jpg?la=en&w=435' alt='50MHz Thermistor RMS to DC Converter using a dual switched capacitor instrumentation building block'>
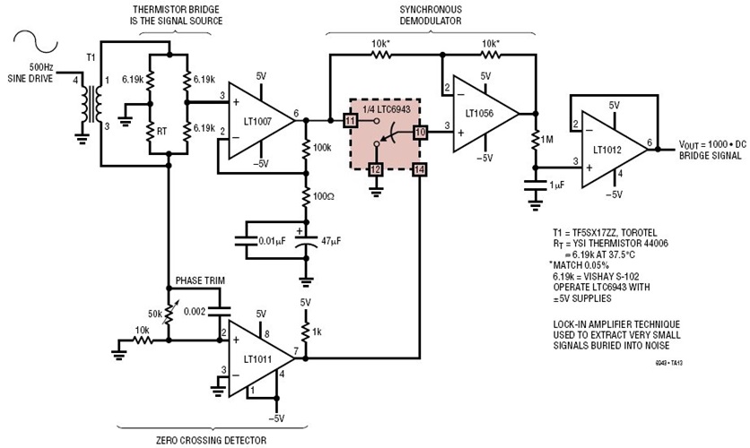
LTC6943 是一款单片式、电荷平衡、双开关电容器仪表单元式部件。一对开关交替地将一个外部电容器连接至一个输入电压,而后把充电电容器跨接在一个输出端口上。内部开关执行一种“先断后合”操作。该器件提供了一个内部时钟,其频率可利用一个外部电容器来调节。另外,LTC6943 也可以由一个外部 CMOS 时钟来驱动。
相关分类
线性产品
开关电容构件
相关产品
LTC6943
LT1013
文档
查看全部 (1)
数据手册 (1)
数据手册
(1)
PDF
244.00K
LTC6943: Micropower, Dual Precision Instrumentation Switched Capacitor Building Block Data Sheet
相关型号
相关型号
制造商
描述
LT1001
Analog
高精度运算放大器