登录
|
免费注册
快易购首页
|
技术文库
|
行业动态
|
数据上传
|
创客窝
网站导航
|
联系客服
|
应用与设计
应用与设计
请输入需要搜索的应用
Circuit Collections
采用 6 个串联的超级电容器和电压监控器的 12V 电源故障保护应用
Analog
下载资料
详情介绍
数据手册
1
查看全部
概览
产品详情
产品详情
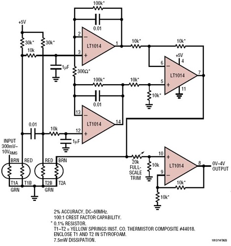
<img src='http://www.analog.com/-/media/analog/en/circuit-collections-images/ltc/220-circuit-1.jpg?la=en&w=435' alt='50MHz Thermistor RMS to DC Converter Using 5V Supply'>
LT1014 是首款能够对采用业界标准 14 引脚 DIP LM324 / LM348 / OP-11 / 4156 引脚配置的设计直接进行升级的精准四通道运算放大器。与单通道运算放大器相比,它不再需要牺牲性能指标,同时节省了板级空间和成本。
相关分类
放大器
精密放大器 (Vos<1mV且TCVos<2uV/C)
相关产品
LT1014
文档
查看全部 (1)
数据手册 (1)
数据手册
(1)
PDF
559.00K
LT1013/LT1014: Quad Precision Op Amp (LT1014) Dual Precision Op Amp (LT1013) Data Sheet
相关型号
相关型号
制造商
描述
LTC3225
Analog
150mA 超级电容充电器
LT3740
Analog
宽工作范围、谷值模式、No R SENSE™ 同步降压型控制器
LTC4441
Analog
N 沟道 MOSFET 栅极驱动器
LTC2915
Analog
具 27 种可选门限的电压监控器