登录
|
免费注册
快易购首页
|
技术文库
|
行业动态
|
数据上传
|
创客窝
网站导航
|
联系客服
|
应用与设计
应用与设计
请输入需要搜索的应用
Circuit Collections
隔离式电源线监视器
Analog
下载资料
详情介绍
数据手册
1
查看全部
概览
产品详情
产品详情
<img src='http://www.analog.com/-/media/analog/en/circuit-collections-images/ltc/17-circuit-1.jpg?la=en&w=435' alt='Audio Amplitude Compressor'>
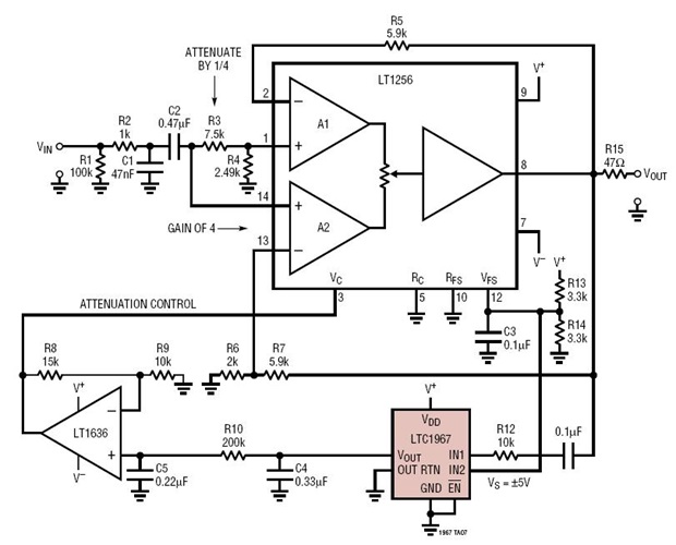
一款真正的 RMS 转换器 (LTC1967) 可监视输出信号幅度并提供一个成比例的 DC 反馈电压。该 DC 电压负责控制一个 LT1256 增益调节器电路,该电路用于线性地选择来自两个放大级的信号量。一个放大器将输入信号衰减 4 倍,而另一个放大器则把信号增益提升 4 倍。小输入信号将被放大,而大输入信号将被衰减 (放大和衰减幅度在 ±12dB 以内)。
相关分类
线性产品
RMS-DC转换器
相关产品
ltc1967
LT1636
文档
查看全部 (1)
数据手册 (1)
数据手册
(1)
PDF
327.00K
LTC1967: Precision Extended Bandwidth, RMS-to-DC Converter Data Sheet
相关型号
相关型号
制造商
描述
LTC1966
Analog
精准型微功率 ΔΣ RMS 至 DC 转换器
LT1006
Analog
精准、单电源运算放大器