登录
|
免费注册
快易购首页
|
技术文库
|
行业动态
|
数据上传
|
创客窝
网站导航
|
联系客服
|
应用与设计
应用与设计
请输入需要搜索的应用
Circuit Collections
具 4mA 至 20mA 输出的两线式热敏电阻 0°C 至 100°C 温度传感器
Analog
下载资料
详情介绍
数据手册
Rev. C
1
查看全部
概览
产品详情
产品详情
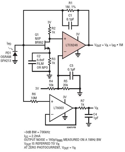
<img src='http://www.analog.com/-/media/analog/en/circuit-collections-images/ltc/54-circuit-1.jpg?la=en&w=435' alt='Low Noise Low Power DC Accurate Single Supply Photodiode Amplifier'>
低噪声、低功率、DC 准确的单电源光电二极管放大器
相关分类
放大器
低噪声放大器
射频和微波
低噪声放大器
相关产品
LTC6246
LT6003
文档
查看全部 (1)
数据手册 (1)
数据手册
(1)
PDF
746.18 K
LTC6246/LTC6247/LTC6248: 180MHz, 1mA Power Efficient Rail-to-Rail I/O Op Amps Data Sheet (Rev. C)
相关型号
相关型号
制造商
描述
LTC1040
Analog
双通道微功率比较器