登录
|
免费注册
快易购首页
|
技术文库
|
行业动态
|
数据上传
|
创客窝
网站导航
|
联系客服
|
应用与设计
应用与设计
请输入需要搜索的应用
Circuit Collections
用于多媒体显示器系统的输入视频选择器和 ADC 驱动器
Analog
下载资料
详情介绍
概览
产品详情
产品详情
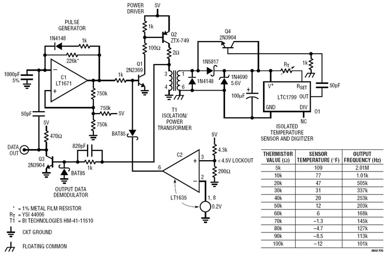
<img src='http://www.analog.com/-/media/analog/en/circuit-collections-images/ltc/223-circuit-1.jpg?la=en&w=435' alt='A Galvanically Isolated Thermistor Digitizer'>
LTC1799 是一款易于使用且占用 PC 板级空间极小的精准型振荡器。振荡器频率由单个外部电阻器 (R
SET
) 来设置。LTC1799 专为在无需采用外部修整组件的情况下实现高准确度运作 (≤1.5% 频率误差) 而设计。
相关分类
时钟与定时
硅振荡器
相关产品
LT1671
LT1635
LTC1799
文档
查看全部 (1)
应用笔记 (1)
应用笔记
(1)
PDF
1.00M
AN93 - Instrumentation Applications for a Monolithic Oscillator: A Clock for All Reasons
相关型号
相关型号
制造商
描述
LT6556
Analog
750MHz Gain of 1 Triple 2:1Video Multiplexer