登录
|
免费注册
快易购首页
|
技术文库
|
行业动态
|
数据上传
|
创客窝
网站导航
|
联系客服
|
应用与设计
应用与设计
请输入需要搜索的应用
Circuit Collections
具数字监视功能的 AMC 2V 和 3.3V 热插拔控制器应用
Analog
下载资料
详情介绍
概览
产品详情
产品详情
<img src='http://www.analog.com/-/media/analog/en/circuit-collections-images/ltc/20-circuit-1.jpg?la=en&w=435' alt='Autoranging True RMS-to-DC Converter'>
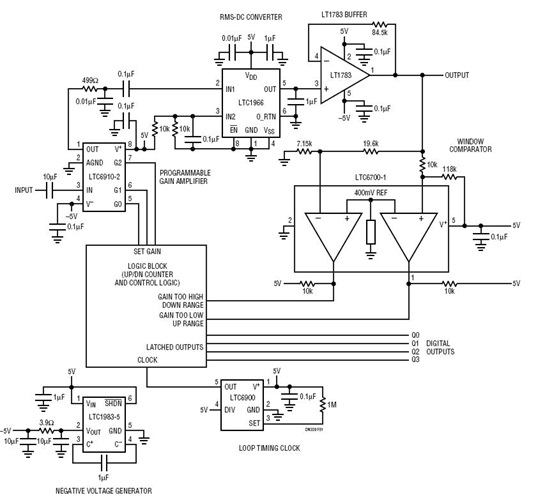
一个可编程增益放大器 (LTC6910-2) 和一个窗口比较器 (LTC6700-1) 以及一些控制逻辑电路构成了一款宽动态范围 RMS 至 DC 转换器。比较器负责监视 DC 输出,并发出“增加或减小增益”的指示信号以保持一个预定的输出电压范围。通过了解输出 DC 电压和增益设定值,就能够确定被监视信号的真实 RMS 幅度。
相关分类
线性产品
RMS-DC转换器
相关产品
LT6700
LTC6910
LTC1966
LT1783
LTC1983
LTC6900
参考资料
查看全部 (1)
Design Notes (1)
Design Notes
(1)
DN339 - An Autoranging True RMS Converter
相关型号
相关型号
制造商
描述
LTC4222
Analog
具 I2C 兼容型监视功能的双通道热插拔控制器