登录
|
免费注册
快易购首页
|
技术文库
|
行业动态
|
数据上传
|
创客窝
网站导航
|
联系客服
|
应用与设计
应用与设计
请输入需要搜索的应用
Circuit Collections
5.1V、-15V、5V 三路输出 TFT-LCD 电源
Analog
下载资料
详情介绍
概览
产品详情
产品详情
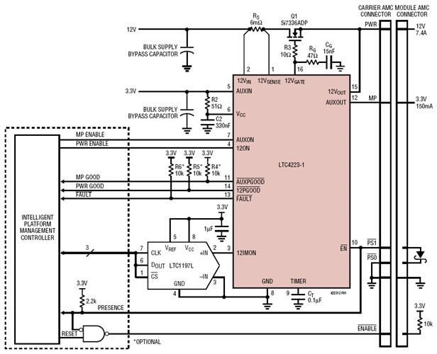
<img src='http://www.analog.com/-/media/analog/en/circuit-collections-images/ltc/181-circuit-1.jpg?la=en&w=435' alt='Compact μTCA 12V and 3.3V Hot Swap Solution for Advanced Mezzanine Cards'>
LTC4223 正电压热插拔 (Hot Swap
TM
) 控制器允许在带电的 AMC 或 MicroTCA 背板上安全地进行电路板的插拔操作。它利用一个外部 N 沟道 MOSFET 来控制主 12V 电源,并采用一个集成型开关来控制 3.3V 辅助电源。12V 输出的斜坡速率是可调的,并包括浪涌电流限制功能。另外,还利用一个快速动作电流限制电路和一个准确度为 5% 的定时电路断路器对 12V 输出提供了短路故障保护。3.3V 输出包括软起动和过流保护功能。
相关分类
电源监视器,控制器和保护
低电压热插拔控制器
相关产品
LTC4223
参考资料
查看全部 (1)
LT Journal (1)
LT Journal
(1)
Mar 2008 - Compact Hot Swap Solution Simplifies Advanced Mezzanine Card Design
相关型号
相关型号
制造商
描述
LTC3450
Analog
用于小型 TFT-LCD 显示器的三输出电源