登录
|
免费注册
快易购首页
|
技术文库
|
行业动态
|
数据上传
|
创客窝
网站导航
|
联系客服
|
应用与设计
应用与设计
请输入需要搜索的应用
Circuit Collections
适合便携式相机的完整电源解决方案
Analog
下载资料
详情介绍
概览
产品详情
产品详情
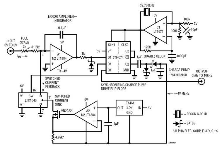
<img src='http://www.analog.com/-/media/analog/en/circuit-collections-images/ltc/172-circuit-1.jpg?la=en&w=435' alt='5V Powered, Quartz-Stabilized 10kHz Voltage to Frequency Converter has 0.0015% Linearity and 8ppm/°C Temperature Coefficient'>
相关分类
放大器
精密放大器 (Vos<1mV且TCVos<2uV/C)
相关产品
LT1884
LT1461
LT1671
LTC1043
文档
查看全部 (1)
应用笔记 (1)
应用笔记
(1)
PDF
864.00K
AN98 - Signal Sources, Conditioners and Power Circuitry Circuits of the Fall, 2004
相关型号
相关型号
制造商
描述
LT3587
Analog
高电压单片式负输出和双通道升压转换器