登录
|
免费注册
快易购首页
|
技术文库
|
行业动态
|
数据上传
|
创客窝
网站导航
|
联系客服
|
应用与设计
应用与设计
请输入需要搜索的应用
Circuit Collections
可从 10V 至 36V 输入提供 5V 稳定输出的 20A 超级电容充电器
Analog
下载资料
详情介绍
概览
产品详情
产品详情
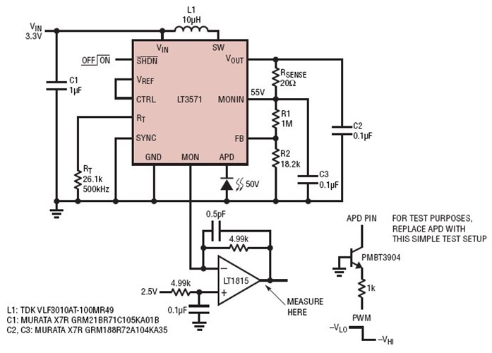
<img src='http://www.analog.com/-/media/analog/en/circuit-collections-images/ltc/194-circuit-1.jpg?la=en&w=435' alt='3.3V to 50V Low Noise APD Bias Supply With Ultrafast Current Monitor Transient Speed'>
LT3571 是一款电流模式、升压型 DC/DC 转换器,专为对光接收器中的雪崩光电二极管 (APD) 施加偏置而设计,具有一个高达 75V 的输出电压。LT3571 具有一个高端固定电压降 APD 电流监视器,其在整个温度范围内的相对准确度优于 10%。集成型电源开关、肖特基二极管和 APD 电流监视器实现了一个小巧的解决方案占板面积和低解决方案成本。
相关分类
电源管理
内部开关电源升压
相关产品
LT3571
参考资料
查看全部 (1)
LT Journal (1)
LT Journal
(1)
March 2009 - Complete APD Bias Solution in 60mm2 with On-the-Fly Adjustable...
相关型号
相关型号
制造商
描述
LT3741
Analog
高功率、恒定电流、恒定电压、降压型控制器