登录
|
免费注册
快易购首页
|
技术文库
|
行业动态
|
数据上传
|
创客窝
网站导航
|
联系客服
|
应用与设计
应用与设计
请输入需要搜索的应用
Circuit Collections
微功率积分电流检测
Analog
下载资料
详情介绍
数据手册
1
查看全部
概览
产品详情
产品详情
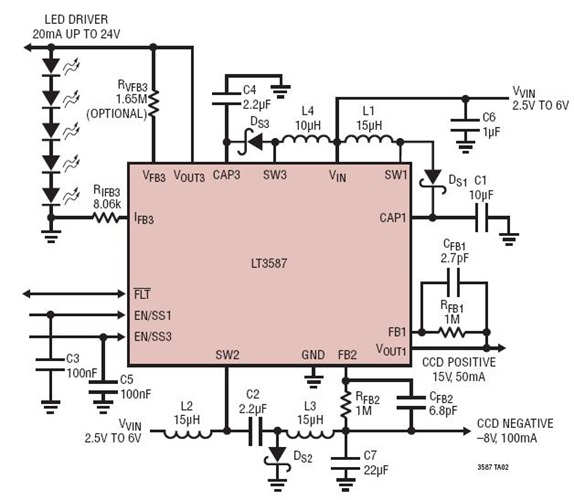
<img src='http://www.analog.com/-/media/analog/en/circuit-collections-images/ltc/135-circuit-1.jpg?la=en&w=435' alt='Li-Ion Powered Supply for CCD Imager and Five White Backlight LEDs'>
相关分类
电源管理
LCD/CCD/OLED 偏置
相关产品
LT3587
文档
查看全部 (1)
数据手册 (1)
数据手册
(1)
PDF
400.00K
LT3587: High Voltage Monolithic Inverter and Dual Boost Data Sheet
相关型号
相关型号
制造商
描述
LT1494
Analog
1.5µA 最大值、单路高精度轨至轨输入和输出运算放大器