登录
|
免费注册
快易购首页
|
技术文库
|
行业动态
|
数据上传
|
创客窝
网站导航
|
联系客服
|
应用与设计
应用与设计
请输入需要搜索的应用
Circuit Collections
LT1117 具改善纹波抑制功能的 5V 稳压器
Analog
下载资料
详情介绍
概览
产品详情
产品详情
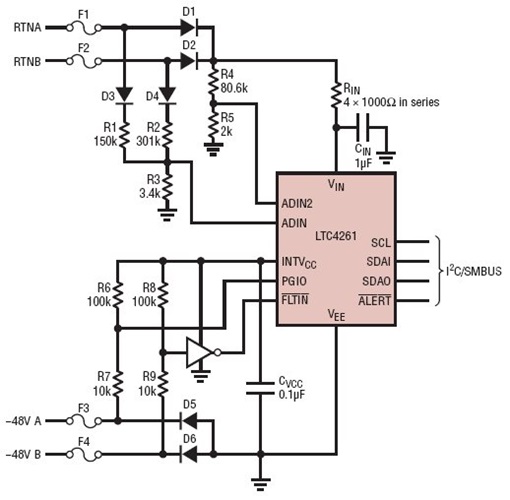
<img src='http://www.analog.com/-/media/analog/en/circuit-collections-images/ltc/178-circuit-1.jpg?la=en&w=435' alt='AdvancedTCA Four Fuse Monitoring Application'>
LTC4261 负电压热插拔 (Hot SwapTM) 控制器允许在带电背板上安全地进行电路板的插拔操作。通过采用一个外部 N 沟道传输晶体管,可使电路板电源电压以一种可调速率斜坡上升。这些器件具有独立可调的浪涌电流和过流限值,以最大限度地减小传输晶体管在启动、输入阶跃和输出短路情况下所承受的应力。在遭遇过流故障时,LTC4261 的默认状态为锁断,而 LTC4261-2 默认状态则为自动重试。
相关分类
电源监视器,控制器和保护
高电压热插拔控制器
相关产品
LTC4261
参考资料
查看全部 (1)
LT Journal (1)
LT Journal
(1)
Mar 2006 Negative Voltage Hot Swap Controller with 10-Bit ADC and I2C...
相关型号
相关型号
制造商
描述
LT1117
Analog
具可调和固定 2.85V、3.3V、5V 输出的 800mA 低压差正稳压器