登录
|
免费注册
快易购首页
|
技术文库
|
行业动态
|
数据上传
|
创客窝
网站导航
|
联系客服
|
应用与设计
应用与设计
请输入需要搜索的应用
Circuit Collections
具 <10μV 迟滞的低功率比较器
Analog
下载资料
详情介绍
概览
产品详情
产品详情
<img src='http://www.analog.com/-/media/analog/en/circuit-collections-images/ltc/567-circuit-1.jpg?la=en&w=435' alt='Low Part Count UXGA-Resolution Cable Driver on 5V Supply'>
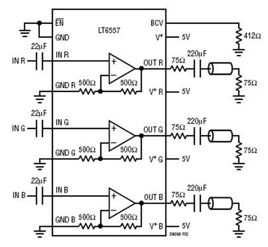
LT6557 UXGA 分辨率电缆驱动器电路采用单 5V 电源运作。该电路具有一个 400MHz 的大信号带宽。单输入偏置系统电阻器设置免除了常见的输入分压电阻器。高分辨率 HD 质量电路 (示出了三个通道之一)。
相关分类
放大器
视频放大器和模拟视频相关产品
音频和视频产品
视频放大器和模拟视频相关产品
相关产品
LT6557
参考资料
查看全部 (1)
Design Notes (1)
Design Notes
(1)
DN396 - High Resolution Video Solutions Using Single 5V Power
相关型号
相关型号
制造商
描述
LT1097
Analog
低成本、低功率、高精度运算放大器