登录
|
免费注册
快易购首页
|
技术文库
|
行业动态
|
数据上传
|
创客窝
网站导航
|
联系客服
|
应用与设计
应用与设计
请输入需要搜索的应用
Circuit Collections
Dust Networks - 具片式天线的 LTP5901-IPM / IPR / WHM SmartMesh PCB 模块
Analog
下载资料
详情介绍
数据手册
1
查看全部
概览
产品详情
产品详情
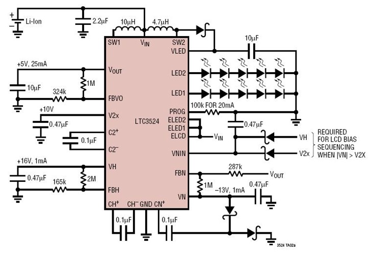
<img src='http://www.analog.com/-/media/analog/en/circuit-collections-images/ltc/117-circuit-1.jpg?la=en&w=435' alt='Li-Ion to +5V@25mA, +16V@1mA, –13V@1mA TFT LCD Power Supply + 10 White LEDs'>
相关分类
电源管理
LCD/CCD/OLED 偏置
相关产品
LTC3524
文档
查看全部 (1)
数据手册 (1)
数据手册
(1)
PDF
260.00K
LTC3524: Adjustable TFT Bias Supply with WLED Driver Data Sheet
相关型号
相关型号
制造商
描述
LTP5901-WHM
Analog
具片式天线的 SmartMesh WirelessHART 节点模块
LTP5901-IPM
Analog
具片式天线的 SmartMesh IP 无线 802.15.4e PCBA 模块