登录
|
免费注册
快易购首页
|
技术文库
|
行业动态
|
数据上传
|
创客窝
网站导航
|
联系客服
|
应用与设计
应用与设计
请输入需要搜索的应用
Circuit Collections
8 秒至 8.5 分钟低频时钟 (用于间歇性拍摄的定时曝光控制器)
Analog
下载资料
详情介绍
概览
产品详情
产品详情
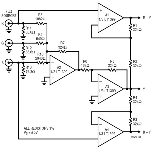
<img src='http://www.analog.com/-/media/analog/en/circuit-collections-images/ltc/168-circuit-1.jpg?la=en&w=435' alt='Buffered RGB to Color-Difference Matrix'>
相关分类
放大器
电流反馈放大器
相关产品
LT1399
参考资料
查看全部 (1)
Design Notes (1)
Design Notes
(1)
DN213 - LT1399/LT1399HV Triple 300MHz Current Feedback Amplifiers Drive...
相关型号
相关型号
制造商
描述
LTC6991
Analog
TimerBlox:可重置的低频振荡器