登录
|
免费注册
快易购首页
|
技术文库
|
行业动态
|
数据上传
|
创客窝
网站导航
|
联系客服
|
应用与设计
应用与设计
请输入需要搜索的应用
Circuit Collections
4V~42Vin 至 48V 输出 (在 1.4A) 升压型转换器
Analog
下载资料
详情介绍
数据手册
EN
1
查看全部
概览
产品详情
产品详情
<img src='~/media/58f05054330f47f6907f2b47acf7eb6c.ashx?la=en&w=435' alt='28V Vehicle Application with Reverse Voltage Protection'>
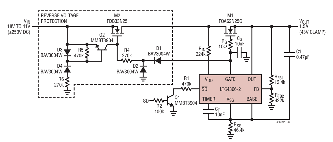
LTC4366 浪涌抑制器可保护负载免遭高压瞬变的损坏。通过控制一个外部 N 沟道 MOSFET 的栅极,LTC4366 可在过压瞬变过程中调节输出。在 MOSFET 两端承载过压的情况下,负载可以保持运作状态。在返回线路中布设一个电阻器可隔离 LTC4366,并允许其输出电压随电源向上浮动;因此,输出电压的上限仅取决于高值电阻器的可用性和 MOSFET 的额定规格。
相关分类
电源监视器,控制器和保护
浪涌抑制器、过压和过流保护
相关产品
LTC4366
文档
查看全部 (1)
数据手册 (1)
数据手册
(1)
PDF
482.00K
LTC4366: 高电压浪涌抑制器 数据手册
相关型号
相关型号
制造商
描述
LT8302
Analog
具 65V/3.6A 开关的 42VIN 微功率 No-Opto 隔离型反激式转换器