5V 至 ±12V/80mA 分离电源
详情介绍
概览
产品详情
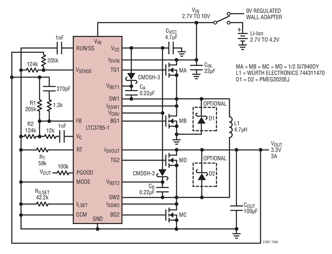
LTC3785-1 是一款高功率同步降压-升压型控制器,可从高于、低于和等于输出电压的输入电压来驱动全 N 沟道功率 MOSFET。凭借一个 2.7V 至 10V 的输入范围,LTC3785-1 非常适合于各种单节或双节锂离子电池或多节碱性/镍氢 (NiMH) 电池应用。
其工作频率可在 100kHz 至 1MHz 范围内进行设置。软起动时间和电流限值也是可编程的。软起动电容器兼用作故障定时器,可将 IC 设置为在一个确定的关断时间之后锁断或再循环。突发模式操作由用户来控制,并可通过把 MODE 引脚驱动至高电平来启用。LTC3785-1 包括一个电源良好输出,当输出电压处于其设计调整点的 7.5% 以内时,该输出将发出指示信号。
保护功能包括折返电流限制、短路保护和过压保护。
工具及仿真模型
LTspice
LTspice® is a powerful, fast and free simulation software, schematic capture and waveform viewer with enhancements and models for improving the simulation of analog circuits.
To launch ready-to-run LTspice demonstration circuits for this part:
Step 1: Download and install LTspice on your computer.
Step 2: Click on the link in the section below to download a demonstration circuit.
Step 3: If LTspice does not automatically open after clicking the link below, you can instead run the simulation by right clicking on the link and selecting “Save Target As.” After saving the file to your computer, start LTspice and open the demonstration circuit by selecting ‘Open’ from the ‘File’ menu.


