登录
|
免费注册
快易购首页
|
技术文库
|
行业动态
|
数据上传
|
创客窝
网站导航
|
联系客服
|
应用与设计
应用与设计
请输入需要搜索的应用
Circuit Collections
采用固定增益集成型电阻器实现至差分放大器的阻抗匹配
Analog
下载资料
详情介绍
概览
产品详情
产品详情
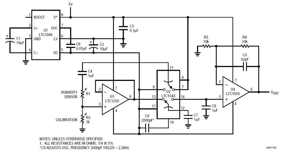
<img src='http://www.analog.com/-/media/analog/en/circuit-collections-images/ltc/394-circuit-1.jpg?la=en&w=435' alt='Humidty Sensor To Data Aquisition System Interface'>
原理图中示出的电路具有零漂移运算放大器 (LTC1250 和 LTC1050) 和一个精密仪表开关电容器模块 (LTC1043)。该设计将在低至 μV 级的条件下保持卓越的 DC 准确度。选择该方法而舍弃了使用真正的 RMS 至 DC 或对数转换器,这是出于对这些元件的成本和温度敏感性的考虑。只需要一个 5V 电源。集成电路 U1 (一个 LTC1046) 负责将 5V 电源转换至 -5V,以为 U2、U3 和 U4 供电。作为 LTC1043 开关电容器单元式部件的一部分,U2A 提供了传感器的激励,以大约 2.2kHz 的速率在 5V 与 -5V 之间切换。该速率是可以改变的,不过我们建议将其保持在约 2.4kHz (这是 U3 的自动置零速率的 1/2) 以下。
相关分类
放大器
零漂移放大器
相关产品
LTC1050
LTC1250
LTC1043
LTC1046
文档
查看全部 (1)
应用笔记 (1)
应用笔记
(1)
PDF
1.00M
AN67 - Linear Technology Magazine Circuit Collection, Volume III
相关型号
相关型号
制造商
描述
LTC6400-20
Analog
针对 300MHz IF 的 1.8GHz、低噪声、低失真差分 ADC 驱动器