产品详情
 
          
          
           
           
 
           
            
           
          
          
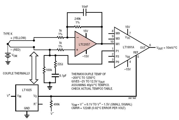
         LTC2057 是一款高电压、低噪声、零漂移运算放大器,其可在 4.75V 至 36V 或4.75V 至 60V (对于 LTC2057HV) 的宽电源范围内提供精准的 DC 性能。失调电压和 1/f 噪声受到抑制,因而使得该放大器能实现 4μV 的最大失调电压和 200nVP-P (典型值) 的 DC 至 10Hz 输入噪声电压。LTC2057 的自校准电路可实现低失调电压温度漂移 (最大值为 0.015μV/ºC) 和零时间漂移。另外,此放大器还拥有 160dB 的卓越电源抑制比 (PSRR) 和 150dB (典型值) 的共模抑制比 (CMRR)。