登录
|
免费注册
快易购首页
|
技术文库
|
行业动态
|
数据上传
|
创客窝
网站导航
|
联系客服
|
应用与设计
应用与设计
请输入需要搜索的应用
Circuit Collections
12V~24Vin 至四路输出 12V/120mA No Opto 隔离型反激式控制器
Analog
下载资料
详情介绍
概览
产品详情
产品详情
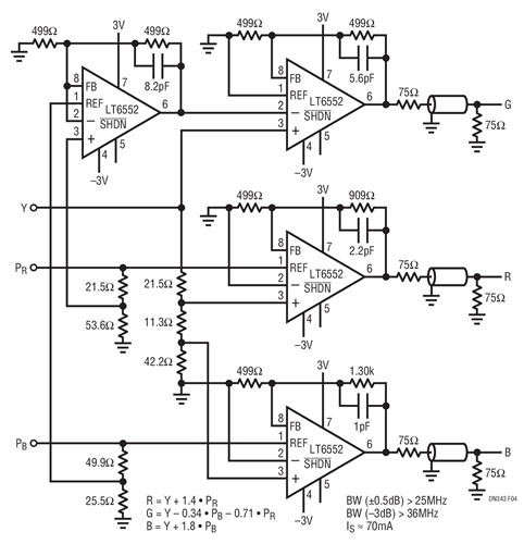
<img src='http://www.analog.com/-/media/analog/en/circuit-collections-images/ltc/2216.png?la=en&w=435' alt='YPBPR to RGB Component Video Converter'>
该电路面向通用型算术功能部件,一款可实时求解方程 V
O
= ( V1 - V2 + V3) (R
F
+ R
G
) / R
G
的模拟计算部件。无需 A/D 转换或软件!
相关分类
放大器
差动放大器
相关产品
LT6552
参考资料
查看全部 (1)
Design Notes (1)
Design Notes
(1)
DN343 - Video Difference Amplifier Brings Versatility to Low Voltage...
相关型号
相关型号
制造商
描述
LT3575
Analog
无需使用光耦合器的隔离型反激式转换器