应用与设计

LT1963A 3.3V 至 2.5V 稳压器

详情介绍

概览

产品详情

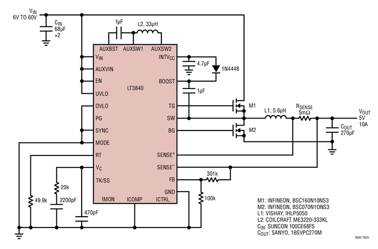
LT3840 Low Part Count Application, 6V to 60V Input to 5V, 10A Output

LT®3840 是一款高电压、同步、降压型开关稳压控制器,其能够采用一个 2.5V 至 60V 电源运作。


当针对用户可选的突发模式操作配置时,LT3840 的低静态电流可通过提高轻负载时的效率对延长电池供电型系统中的运行时间给予帮助。LT3840 采用一种恒定频率、电流模式架构。利用能够驱动多个低 RDS(ON) MOSFET 的大型 N 沟道栅极驱动器可实现高电流应用。