登录
|
免费注册
快易购首页
|
技术文库
|
行业动态
|
数据上传
|
创客窝
网站导航
|
联系客服
|
应用与设计
应用与设计
请输入需要搜索的应用
Circuit Collections
集成电能表
Analog
下载资料
详情介绍
概览
产品详情
产品详情
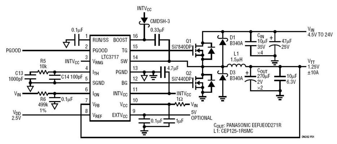
<img src='http://www.analog.com/-/media/analog/en/circuit-collections-images/ltc/483-circuit-1.jpg?la=en&w=435' alt='DDR Memory Power Supply: 4V to 24Vin, 1.25V@+/-10A Vtt (2.5V external reference)'>
本电路示出了一款采用 LTC3717 的 ±10A 设计。输入电压可在 5V 至 24V 之间变化。如果一个外部 5V 偏压可用于给 LTC3717 的 V
CC
引脚供电,则输入电压可以低于 5V。本设计仅采用了两个由 Siliconix 公司提供的 SO-8 PowerPak MOSFET,用以提供 ±10A 电流。如需实现更高的输出电流,则使用一个额定电流较高的电感器和具较低 R
DS(ON)
的 MOSFET。在 250kHz 开关频率、1.25V/10A 输出和 12V 输入条件下,本电路可实现 84% 的效率。
相关分类
电源管理
DDR 存储器 / 总线终端
相关产品
LTC3717
参考资料
查看全部 (1)
Design Notes (1)
Design Notes
(1)
DN281 - Wide Input Range, High Efficiency DDR Termination Power Supply...
相关型号
相关型号
制造商
描述
LT2940
Analog
功率和电流监视器
LT3014
Analog
20mA、3V 至 18V 低压差微功率线性稳压器