登录
|
免费注册
快易购首页
|
技术文库
|
行业动态
|
数据上传
|
创客窝
网站导航
|
联系客服
|
应用与设计
应用与设计
请输入需要搜索的应用
Circuit Collections
由两个 AA 电池供电的双缓冲 ±0.617V 基准
Analog
下载资料
详情介绍
数据手册
1
查看全部
概览
产品详情
产品详情
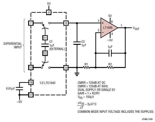
<img src='http://www.analog.com/-/media/analog/en/circuit-collections-images/ltc/431-circuit-1.jpg?la=en&w=435' alt='±5V Precision Instrumentation Amplifier'>
一个跨接电容器非常适合实质性地消除 DC 和低频共模误差。对于低电压差分至单端仪表放大器级而言,这是合乎需要的。
相关分类
放大器
仪表放大器
相关产品
LT1006
LTC1043
文档
查看全部 (1)
数据手册 (1)
数据手册
(1)
PDF
296.00K
LT1006: Precision, Single Supply Op Amp Data Sheet
相关型号
相关型号
制造商
描述
LT1112
Analog
双通道、低功率、精准、微微安输入运算放大器
LT1004
Analog
微功率电压基准