应用与设计

温度至位 (Bit)

详情介绍

概览

产品详情

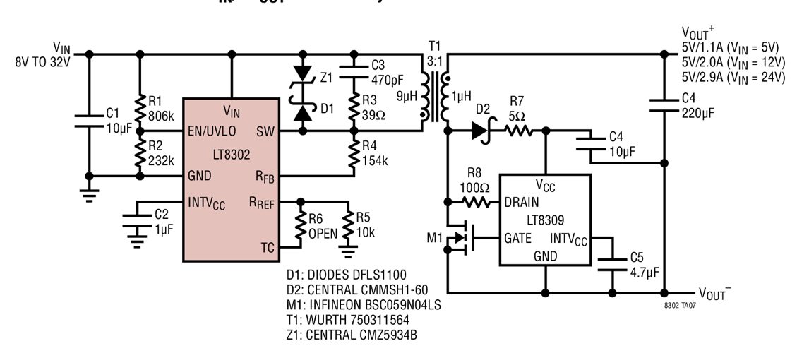
8V to 32VIN/5VOUT Isolated Flyback Converter with LT8309

LT®8302 是一款单片式、微功率、隔离型反激式转换器。通过直接从主边反激波形对隔离式输出电压进行采样,该器件无需借助第三个绕组或光隔离器来实现稳压。输出电压利用两个外部电阻器和第三个任选的温度补偿电阻器来设置。边界模式操作提供了一种具有卓越负载调节性能的小型磁性解决方案。低纹波突发模式操作可在轻负载条件下保持高效率,同时最大限度地抑制输出电压纹波。LT8302 将一个 3.6A、65V DMOS 功率开关与所有的高电压电路和控制逻辑电路集成在一个耐热性能增强型 8 引脚 SO 封装之中。