登录
|
免费注册
快易购首页
|
技术文库
|
行业动态
|
数据上传
|
创客窝
网站导航
|
联系客服
|
应用与设计
应用与设计
请输入需要搜索的应用
Circuit Collections
一款单端输入至差分输出放大器
Analog
下载资料
详情介绍
数据手册
1
查看全部
概览
产品详情
产品详情
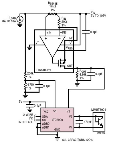
<img src='http://www.analog.com/-/media/analog/en/circuit-collections-images/ltc/358-circuit-1.jpg?la=en&w=435' alt='High Voltage/Current and Temperature Monitoring'>
LTC2990 用于监视系统温度、电压和电流。该器件可通过 I
2
C 串行接口进行配置,以测量内部温度、远端温度、远端电压、远端电流和内部 V
CC
的多种组合。内部10ppm/°C 基准最大限度地缩减了所需的支持元件数目以及占板面积。可选地址和可配置功能为 LTC2990 提供了灵活性,使其可应用于各种需要测量温度、电压或电流数据的系统。LTC2990 非常适合于那些要求低于毫伏电压的分辨率、1% 电流测量和 1°C 温度准确度或此三者之任意组合的系统。
相关分类
放大器
电流检测放大器
电源监视器,控制器和保护
电源监控器
MEMS
温度传感器和控制器件
相关产品
LTC2990
LTC6102
文档
查看全部 (1)
数据手册 (1)
数据手册
(1)
PDF
296.00K
LTC2990: Quad I2C Voltage, Current and Temperature Monitor Data Sheet
相关型号
相关型号
制造商
描述
LT1567
Analog
1.4nV/√Hz 180MHz 滤波器单元式部件