Dust Networks - LTP5900-WHM SmartMesh WirelessHART 微尘 PCB 模块
详情介绍
概览
产品详情
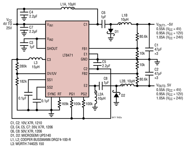
LT®8471 是一款双通道 PWM DC/DC 转换器,其包含两个内部 2A、50V 开关和一个额外的 500mA 开关以简化降压和负输出转换。每个 2A 通道可独立地配置为一个降压、升压、SEPIC、反激式或负输出转换器。LT8471 能够采用单个输入电压轨产生正输出和负输出,因而非常适合于许多局部电源设计。
[image-17415]
[image-18555]
[image-18556]






