产品详情
 
          
          
           
           
 
           
            
           
          
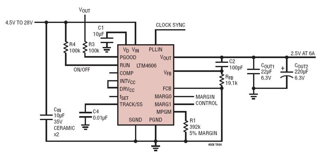
          LTM4606 是一款完整经 EN55022 Class B 认证噪声的高电压、6A 开关模式 DC/DC 电源。封装中内置了开关控制器、功率 FET、电感器和所有的支持元件。板载输入滤波器和噪声消除电路实现了低噪声运作,从而有效地降低了电磁干扰 (EMI)。LTM4606 的工作输入电压范围为 4.5V 至 28V,可支持 0.6V 至 5V 的输出电压范围 (由单个电阻器来设定)。该高效率设计提供了 6A 的连续电流 (峰值为 8A)。仅需采用大容量的输入和输出电容器便可完成全部的设计。