登录
|
免费注册
快易购首页
|
技术文库
|
行业动态
|
数据上传
|
创客窝
网站导航
|
联系客服
|
应用与设计
应用与设计
请输入需要搜索的应用
Circuit Collections
LT1117 具停机功能的 5V 稳压器
Analog
下载资料
详情介绍
数据手册
1
查看全部
概览
产品详情
产品详情
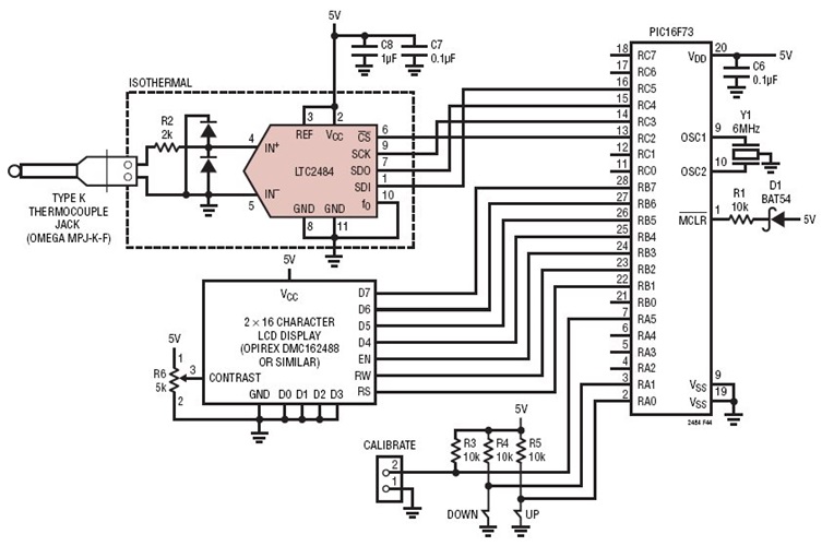
<img src='http://www.analog.com/-/media/analog/en/circuit-collections-images/ltc/278-circuit-1.jpg?la=en&w=435' alt='Complete Type K Thermocouple Measurement System (SPI) with Cold Junction Compensation'>
LTC2484 非常适用于对热电偶和其他低电压输出传感器进行直接数字化处理。输入具有一个 500nV (2.5μV 最大值) 的典型偏移误差、10nV/°C 的失调漂移和一个 600nV
RMS
的噪声电平。仅有的信号调理是一个简单的浪涌保护网络。在任何热电偶仪表中,冷结点温度传感器的温度必须与位于热电偶材料和铜印刷电路板走线之间的结点相同。纤巧的 LTC2484 可以精巧地“藏匿”于一个 Omega MPJ-K-F 插座的下方,从而确保了紧密的热耦合。 该应用的完整微控制器代码可登录 LTC2484 的产品网页 (www.linear.com.cn) 获得。它可用作许多不同仪器的模板,并举例说明了怎样产生用于板上温度传感器的校准系数。
相关分类
模数转换器
精密ADC (≤ 10MSPS)
相关产品
LTC2484
文档
查看全部 (1)
数据手册 (1)
数据手册
(1)
PDF
750.00K
LTC2484: 24-Bit ΔΣ ADC with Easy Drive Input Current Cancellation Data Sheet
相关型号
相关型号
制造商
描述
LT1117
Analog
具可调和固定 2.85V、3.3V、5V 输出的 800mA 低压差正稳压器