登录
|
免费注册
快易购首页
|
技术文库
|
行业动态
|
数据上传
|
创客窝
网站导航
|
联系客服
|
应用与设计
应用与设计
请输入需要搜索的应用
Circuit Collections
快速、16 位电流比较器
Analog
下载资料
详情介绍
数据手册
1
查看全部
概览
产品详情
产品详情
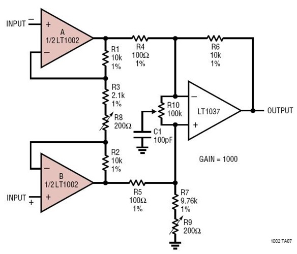
<img src='http://www.analog.com/-/media/analog/en/circuit-collections-images/ltc/420-circuit-1.jpg?la=en&w=435' alt='Three Op Amp Instrumentation Amplifier'>
匹配放大器非常适合最大限度地减少差分输入增益级中的误差。在这一级之后布设了一个传统的差分放大器,以提供一个单端输出信号。电阻器调节可优化电路,以抑制 AC 及 DC 共模输入信号。
相关分类
放大器
仪表放大器
相关产品
LT1002
文档
查看全部 (1)
数据手册 (1)
数据手册
(1)
PDF
183.00K
LT1002: Dual, Matched Precision Operational Amplifier Data Sheet
相关型号
相关型号
制造商
描述
LT1056
Analog
精准、高速、JFET 输入运算放大器
LT1011
Analog
电压比较器