登录
|
免费注册
快易购首页
|
技术文库
|
行业动态
|
数据上传
|
创客窝
网站导航
|
联系客服
|
应用与设计
应用与设计
请输入需要搜索的应用
Circuit Collections
三运放仪表放大器
Analog
下载资料
详情介绍
数据手册
1
查看全部
概览
产品详情
产品详情
<img src='http://www.analog.com/-/media/analog/en/circuit-collections-images/ltc/306-circuit-1.jpg?la=en&w=435' alt='Full-Bridge Amplification Using a Resistor Arrays to Provide Precise Matching in Excitation Amplifier'>
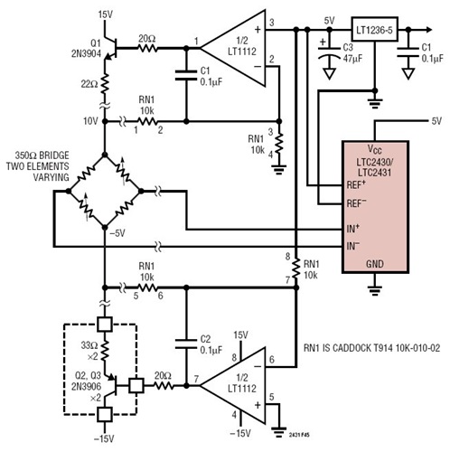
本实例采用电阻器阵列产生精准的增益以提供激励。该电路通过配置可向电桥提供 10V 和 -5V 的激励电压,并在 LTC2430 / LTC2431 的输入端上产生一个 2.5V 的共模电压,从而最大限度地扩展了 AC 输入范围,可适合那些感应 60Hz 交流信号有可能达到高至 2V
RMS
的应用。
相关分类
模数转换器
精密ADC (≤ 10MSPS)
相关产品
ltc2430
ltc2431
文档
查看全部 (1)
数据手册 (1)
数据手册
(1)
PDF
454.00K
LTC2430/LTC2431: 20-Bit No Latency Delta Sigma ADCs with Differential Input and Differential Reference Data Sheet
相关型号
相关型号
制造商
描述
LT1002
Analog
双路、匹配的高精度运算放大器