登录
|
免费注册
快易购首页
|
技术文库
|
行业动态
|
数据上传
|
创客窝
网站导航
|
联系客服
|
应用与设计
应用与设计
请输入需要搜索的应用
Circuit Collections
具 DC 伺服的低噪声水听器放大器
Analog
下载资料
详情介绍
数据手册
1
查看全部
概览
产品详情
产品详情
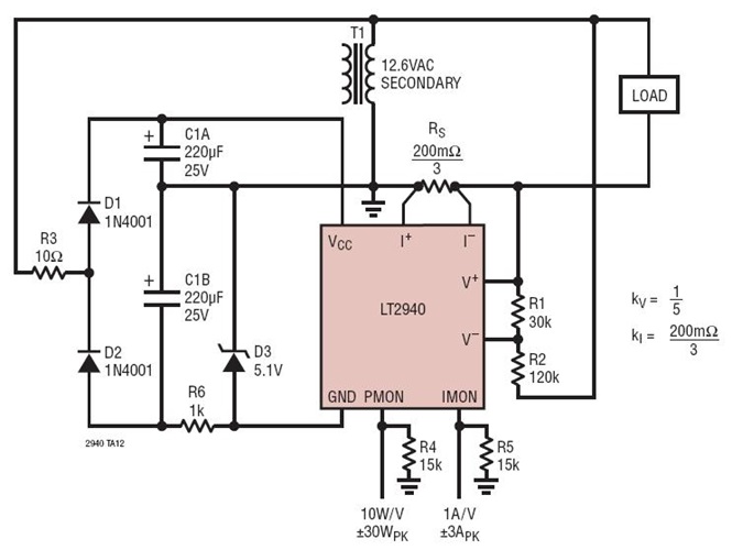
<img src='http://www.analog.com/-/media/analog/en/circuit-collections-images/ltc/291-circuit-1.jpg?la=en&w=435' alt='AC Power and Current Monitor'>
LT2940 用于测量一个高端电流和一个差分电压,对它们进行放大并输出一个与瞬时功率成比例的电流。利用四象限乘法器和推挽输出级对双向高端电流和双极电压差进行正确的处理,从而使 LT2940 能够指示正向和反向功率通量。
相关分类
电源监视器,控制器和保护
电源监控器
相关产品
LT2940
文档
查看全部 (1)
数据手册 (1)
数据手册
(1)
PDF
342.00K
LT2940: Power and Current Monitor Data Sheet
相关型号
相关型号
制造商
描述
LT1113
Analog
双通道、低噪声、高精度、JFET 输入运算放大器