登录
|
免费注册
快易购首页
|
技术文库
|
行业动态
|
数据上传
|
创客窝
网站导航
|
联系客服
|
应用与设计
应用与设计
请输入需要搜索的应用
Circuit Collections
采用经济型 LT6559 的 HD 视频电缆驱动器
Analog
下载资料
详情介绍
数据手册
1
查看全部
概览
产品详情
产品详情
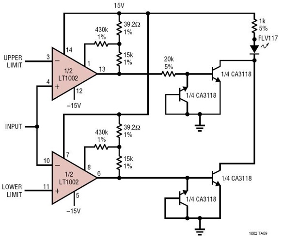
<img src='http://www.analog.com/-/media/analog/en/circuit-collections-images/ltc/422-circuit-1.jpg?la=en&w=435' alt='Dual Limit Microvolt Comparator'>
低失调精密放大器可制成非常准确的比较器。当一个输出 LED 发出 "输入超过窗口范围" 的指示信号时,这是一个窗口比较器。用于确保平稳切换的迟滞被提供给失调调零端子之一,而对失调的影响极小,因此对门限准确度的影响也是微乎其微。
相关分类
线性产品
高速比较器 (传播延迟<100ns)
相关产品
LT1002
文档
查看全部 (1)
数据手册 (1)
数据手册
(1)
PDF
183.00K
LT1002: Dual, Matched Precision Operational Amplifier Data Sheet
相关型号
相关型号
制造商
描述
LT6559
Analog
采用 3mm x 3mm QFN 封装的低成本 5V/±5V 300MHz 三路视频放大器