应用与设计

具虚拟远端采样功能的 12V 1.5A 降压型稳压器

详情介绍

概览

产品详情

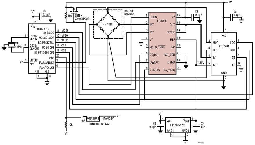
Differential Bridge Amplifier with Gain Programmed through the Serial Interface and Analog to Digital Conversion (Standby Current Less than 100μA)

LTC6915 是一款精准的可编程增益仪表放大器。可通过一个并行或串行接口将增益设置为 0、1、2、4、8、16、32、64、128、256、512、1024、2048 或 4096。在采用单 5V 电源以及任何设定增益的条件下,CMRR 通常为 125dB。电压失调低于 10μV,且温度漂移小于 50nV/ºC。LTC6915 采用充电平衡采样数据技术将一个差分输入电压转换成一个单端信号,随后再由一个零漂移运算放大器对该单端信号进行放大。差分输入的工作范围为轨至轨,而单端输出在轨至轨之间摆动。LTC6915 既可在低至 2.7V 的单电源应用中使用,也可在采用双 ±5V 电源的应用中使用。LTC6915 采用 16 引脚 SSOP 封装和 12 引脚 DFN 表面贴装型封装。