登录
|
免费注册
快易购首页
|
技术文库
|
行业动态
|
数据上传
|
创客窝
网站导航
|
联系客服
|
应用与设计
应用与设计
请输入需要搜索的应用
Circuit Collections
36VIN、5.6A、两节 2.5V 串联超级电容器充电器
Analog
下载资料
详情介绍
数据手册
1
查看全部
概览
产品详情
产品详情
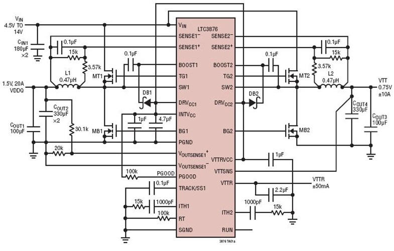
<img src='http://www.analog.com/-/media/analog/en/circuit-collections-images/ltc/521-circuit-1.jpg?la=en&w=435' alt='DDR3 1.5V VDDQ/20A 0.75VTT/±10A 4.5V to 14V Input'>
LTC3876 是一款完整的 DDR 电源解决方案,可兼容 DDR1、DDR2、DDR3 及未来的较低电压 DDRX标准。LTC3876 包括 VDDQ 和 VTT DC/DC 控制器和一个高精度线性 VTT 基准。一个差分输出检测放大器与高精度的内部基准相组合,可提供一个准确的 VDDQ 电源。VTT 控制器负责跟踪高精度的 VTTR 线性基准,并具有 <20mV 的总 DC 误差。对于一个 ±50mA 基准负载,当跟踪二分之一 VDDQ 时,高精度的 VTTR 基准可在整个温度范围内保持 1.2% 的调节准确度。
相关分类
电源管理
DDR 存储器 / 总线终端
相关产品
LTC3876
文档
查看全部 (1)
数据手册 (1)
数据手册
(1)
PDF
624.00K
LTC3876: Dual DC/DC Controller for DDR Power with Differential VDDQ Sensing and ±50mA VTT Reference Data Sheet
相关型号
相关型号
制造商
描述
LTM8026
Analog
36VIN、5A CVCC 降压型 μModule 稳压器