登录
|
免费注册
快易购首页
|
技术文库
|
行业动态
|
数据上传
|
创客窝
网站导航
|
联系客服
|
应用与设计
应用与设计
请输入需要搜索的应用
Circuit Collections
5VIN 至 ±12VOUT/40mA No Opto 隔离型反激式控制器
Analog
下载资料
详情介绍
数据手册
1
查看全部
概览
产品详情
产品详情
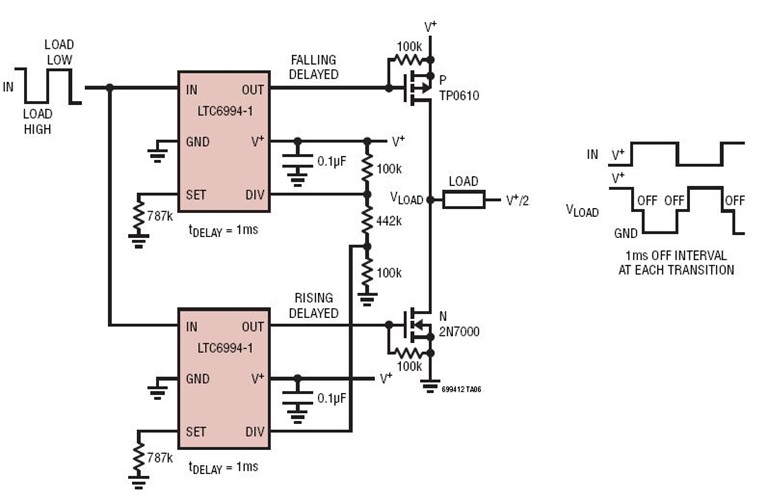
<img src='http://www.analog.com/-/media/analog/en/circuit-collections-images/ltc/347-circuit-1.jpg?la=en&w=435' alt='Crossover Gate—Break-Before-Make Interval Timer'>
相关分类
时钟与定时
TimerBlox
相关产品
LTC6994
文档
查看全部 (1)
数据手册 (1)
数据手册
(1)
PDF
378.00K
LTC6994-1: TimerBlox: Delay Block/ Debouncer Data Sheet
相关型号
相关型号
制造商
描述
LT3574
Analog
无需使用光耦合器的隔离型反激式转换器