LT6375 双向满量程电流监测器
详情介绍
概览
产品详情
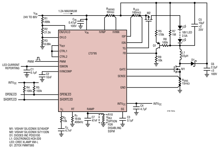
LT3795 是一款 DC/DC 控制器,其专为调节一个恒定电流或恒定电压而设计,且非常适合于驱动 LED。该器件从一个内部已调 7.7V 电源来驱动一个低压侧外部 N 沟道功率 MOSFET。固定频率和电流模式架构在一个很宽的电源电压和输出电压范围内实现了稳定的操作。可以启动扩频频率调制 (SSFM) 功能以改善电磁兼容性 (EMC) 性能。参考于地的电压 FB 引脚用作多个 LED 保护功能电路的输入,并且还使得转换器能够起一个恒定电压源的作用。最大输出电流由一个外部电阻器来设定,而且输出电流放大器具有一个轨至轨共模范围。另外,LT3795 还包括一个单独的输入电流检测放大器,用于限制输入电流。TG 引脚负责对 PWM 信号进行倒相和电平移位,以驱动外部 PMOS 的栅极。PWM输入提供了高达 3000:1 的 LED 调光比,而 CTRL 输入则提供了额外的模拟调光能力。


